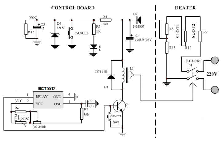
BCT5512 is a toaster single-chip controller launched by our company in the small home appliance market. It has the characteristics of simple and easy to use, small package and so on. BCT5512 is an IC with timing temperature control function. At the same time, it has the characteristics of internal oscillator failure detection in terms of safety, so it can provide toaster temperature heating control more safely.

Tel
